RawChat:优化AI对话体验,全面兼容GPT功能平台

时间:2024-06-12· 来源:CSDN

一、Rawchat简介

RawChat平台的诞生,其核心理念是降低用户访问类似ChatGPT这类先进AI服务的门槛,同时提供一个无需特定网络环境的便捷通道。通过独特的技术实现方式,RawChat不仅确保了用户可以享受到与原始平台无异的体验,还额外融入了一系列实用功能,以满足更广泛用户的需求。

1.1 RawChat的主要特性

  1. 无缝对接原站体验 :RawChat致力于确保每位用户都能实时体验到与原始平台完全一致的界面和操作感受,不错过任何更新和进步。
  2. 网络环境友好 :无论身处何种网络环境,用户都能通过RawChat轻松访问相关服务,无需担心网络限制问题。
  3. 多账号支持 :平台内置了多个备用账号选项,有效解决了因使用频率限制而带来的不便,让用户无需担忧达到使用上限。
  4. 全面兼容GPT系列功能 :无论是DALL·E-3模型还是其他GPTS功能,乃至GPT-4和各类Plugin插件,RawChat都提供了全方位的支持,满足了用户在各个领域的探索需求。
  5. 文件分析支持 :用户可上传PDF、图片等多种格式的文件进行分析处理,为工作和学习提供强大助力。
  6. 联网对话互动 :平台支持用户之间进行联网对话,无论是与其他用户还是AI机器人,都能实现实时交流和信息共享。
  7. 安全保障措施 :RawChat采取了严格的安全防护措施,致力于保护每个用户的账号安全,减少被封号的风险。
  8. 隐私保护与对话隔离 :重视用户隐私的保护,确保每段对话内容仅对参与者可见,不会被第三方获取或窥探。
  9. 优化且全面的使用体验 :相较于市面上其他同类产品,RawChat在功能多样性和用户体验优化方面表现出色,力求为每位用户提供更加卓越的服务体验。

1.2 RawChat的技术原理简述

RawChat采用了先进的反向代理技术,作为中间环节承接用户请求并将其转发至原始服务器,同时接收并返回响应给用户。这种技术架构使得RawChat能够在不需要特殊网络环境的前提下,帮助用户顺畅地访问相关服务。此外,平台还接管了部分官网的基础功能,如注册登录等,并通过本地接口提供更为便捷的操作体验。这样的设计既保证了用户可以及时获取到官网的最新动态和功能更新,又实现了与官网的无缝衔接使用体验。

二、使用教程

RawChat公益站点链接: https://ChatGPTplus.cn
image.png
进入后,我们只需要点击:空闲/繁忙 可用的,输入密码后即可使用。
注意这个密码只是为了:区分隔离会话
image.png
然后我们让他回答一个问题:
image.png
整个过程非常的流程。

三、案例应用

有了上面简单的使用教程,下面我们来进行一些更好用的功能来解决问题提高效率。

3.1 图片内容分析

image.png
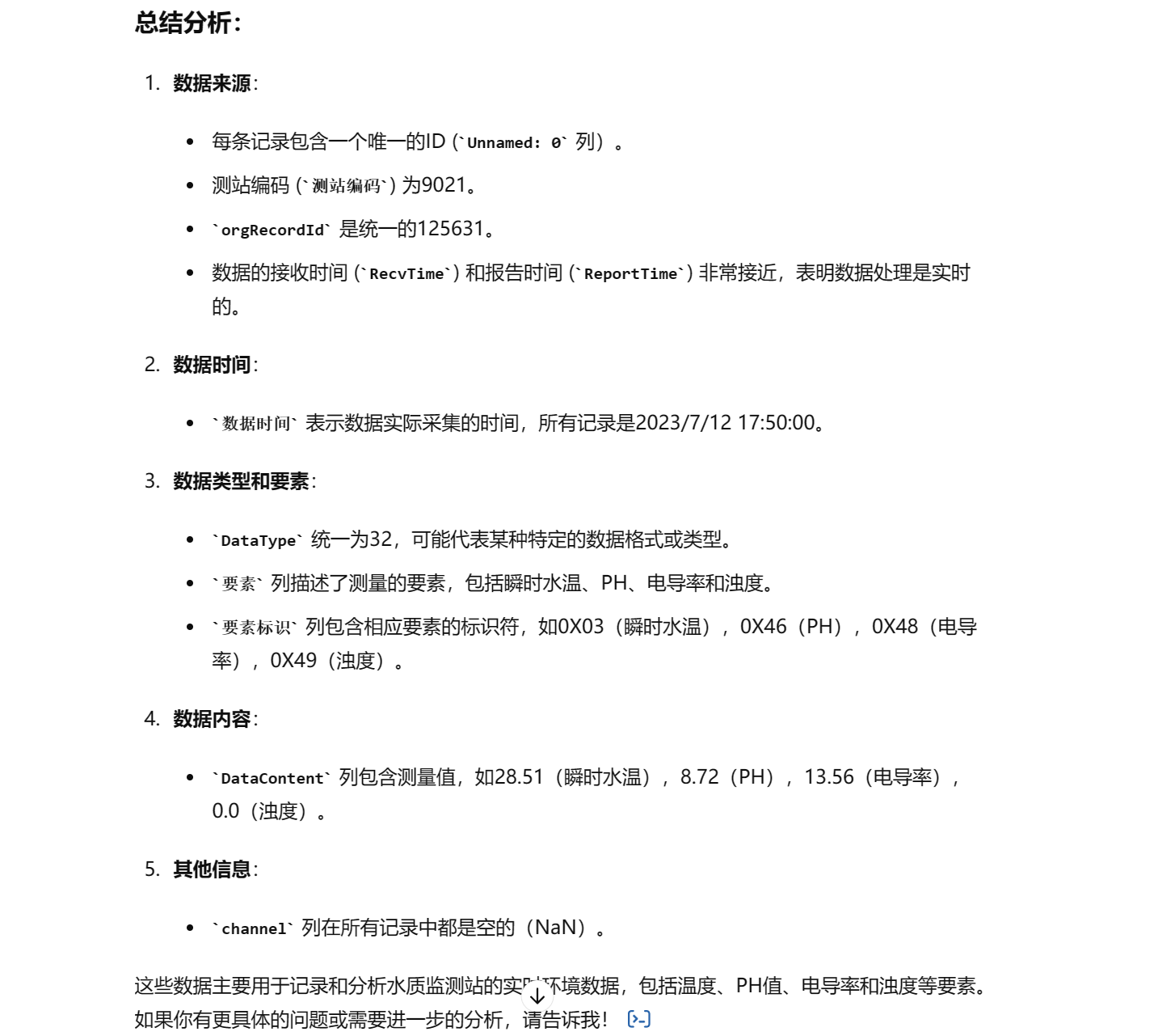
回复内容:
这张图片是关于“数据结构和算法”重点知识的整理与概述。以下是内容的简要概述:

  1. 基础概念:
    • 介绍了集合(Set)、列表(List)、栈(Stack)、队列(Queue)等基本数据结构,以及它们的特点和常见操作。
  2. 线性数据结构:
    • 详细介绍了线性表(顺序表、链表)的定义、特点、操作方法及其时间复杂度。
    • 栈和队列的具体实现方式和应用场景。
  3. 树和二叉树:
    • 介绍了树和二叉树的基本概念,包括满二叉树、完全二叉树、平衡二叉树等。
    • 重点讲解了二叉搜索树(BST)的特点、操作以及平衡调整方法(AVL树、红黑树)。
  4. 图结构:
    • 图的基本概念,包括无向图、有向图、带权图等。
    • 介绍了图的表示方法(邻接矩阵、邻接表)以及常用的图算法(DFS、BFS、Dijkstra、Kruskal等)。
  5. 常用算法:
    • 排序算法:冒泡排序、选择排序、插入排序、快速排序、归并排序等,并详细列出它们的时间复杂度和适用场景。
    • 查找算法:线性查找、二分查找、哈希查找等。
  6. 高级数据结构和算法:
    • 哈希表的实现及其冲突解决方法(开放地址法、链地址法)。
    • 堆(Heap)的概念及其应用,特别是优先队列的实现。
  7. 代码实现和参考资源:
    • 提供了数据结构和算法的代码实现示例和相关的学习资源链接。

整张图片通过节点和分支的方式清晰地展示了数据结构和算法的各个知识点,适合作为复习和学习的参考资料。

3.2 生图演示

image.png
image.png

3.3 文档解析

在我们的学习工作生活中,总是避免不了接触一些文档,这个时候我们就可以使用RawChatGPT帮我对文档进行内容解析,以便我们更快的吸收文档内容,提高效率。
image.png
image.png
image.png

3.4 探索更多

RawChatGPT的魅力远不止我们已提及的这些功能,它蕴藏着更多的可能性等待大家去发掘和体验。作为一款免费且无广告的公益性质平台,RawChatGPT对于那些渴望使用先进AI对话技术但苦于缺乏途径的用户来说,无疑是一个激动人心的发现!

四、小结

AI对话技术,如ChatGPT,无疑为我们的生活带来了极大的便利。

RawChat凭借其先进的技术实现和贴心的功能设计,不仅为我们带来了与官网无异的体验,还通过内置多个Plus账号和其他实用功能,满足了用户多样化的需求。同时,其严格的安全保障和隐私保护措施,让我们在使用过程中倍感放心。

RawChat不仅降低了我们接触AI对话技术的门槛,还极大地提升了我们的使用体验。它就像一个智慧的伙伴,随时陪伴在我们身边,为我们的学习和工作提供强大支持。因此,我们诚挚地邀请大家来体验RawChat的魅力,相信它定会给你带来不一样的惊喜和收获。各位朋友,快来试试吧!